Real solutions solving real business problems. Watch an AI Workmate that suits yours.
Service Categories
The problem:
NDIS provider was spending weekends manually checking employee timesheets, validating hours, and generating invoices due to the limitations of their CRM. The process was tedious, error prone, and resulted in increased billing disputes and payroll queries.
The solution:
A system that pulls timesheet data from multiple sources, validates hours against system records, flags discrepancies for review, generates invoices automatically, then syncs everything to Xero.
Ran every weekend ready for review Monday mornings.
The result:
4 hrs weekly
15 minutes
Significant reduction in operational errors, led to:
- reduced billing & payroll queries
- increased client satisfaction
Weekends free'd up.
Your data entry. On autopilot.

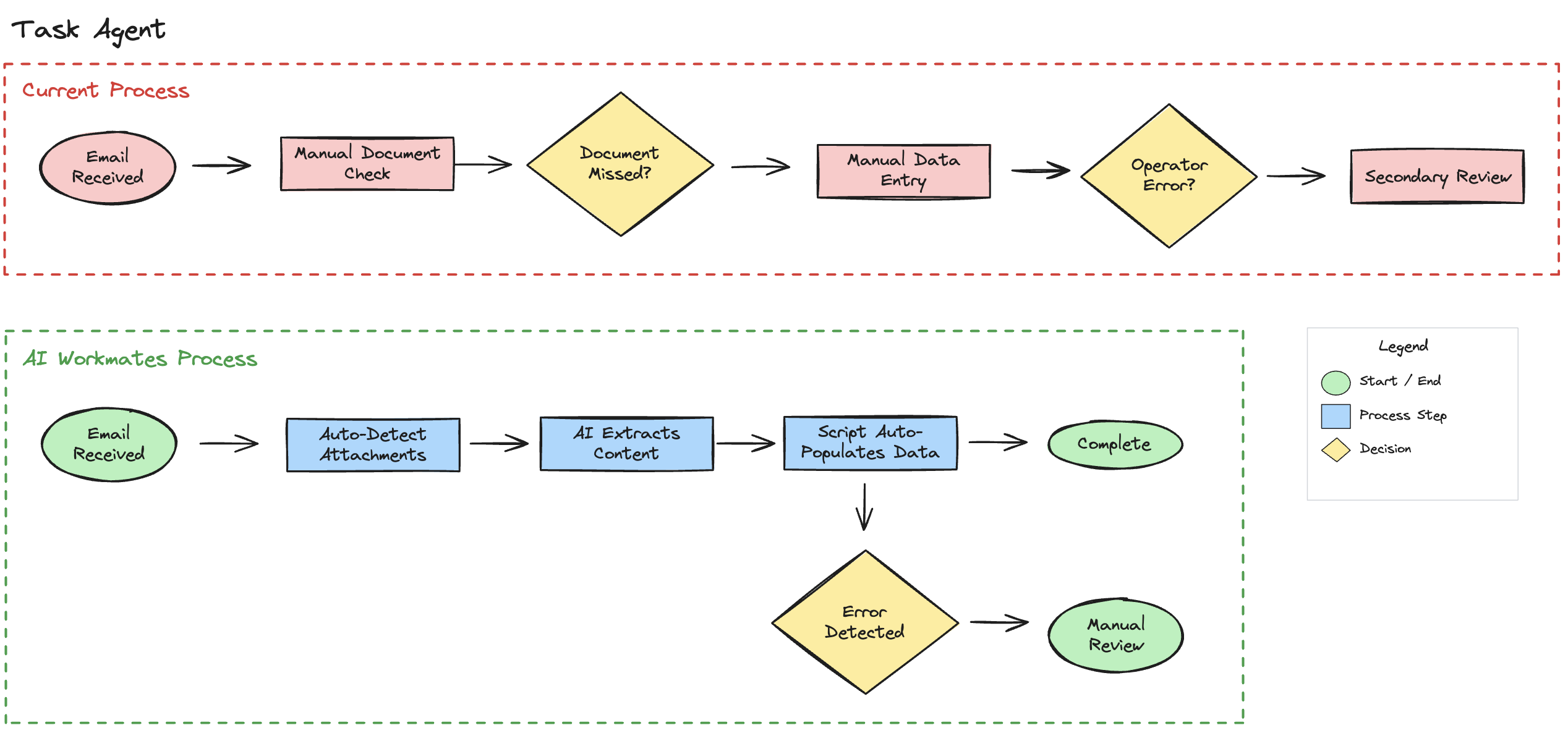
The problem:
Mortgage broker processes multiple documents for each loan applicant. Processing a single document took ~15 minutes. Volumes continued to grow and so did the operational errors.
The solution:
Monitor the inflow of documents, extracts data from relevant documents, and populates their CRM automatically hands free.
The result:
4.5 hrs reclaimed weekly.
Data entry task eliminated.
Built to handle 10x volume with no changes required.
Every call answered. Every lead captured.

The problem:
An NDIS provider receives a high volume of calls daily, no categorisation or prioritisation.
Staff can spend time on password resets while leads are sent to voicemail.
Missed call information often lost entirely.
The solution:
Voice agent screens every incoming call, categorises the caller and takes action:
- New leads are qualified and transferred
- Existing clients are routed directly to servicing
- Staff queries are answered automatically via email through a verified line
- Marketing calls are filtered for callback
The result:
8.5 hrs reclaimed weekly.
Operators now servicing only high value tasks.
100% of missed calls captured and prioritised for callback.
Your processes. Your workflows. Connected.

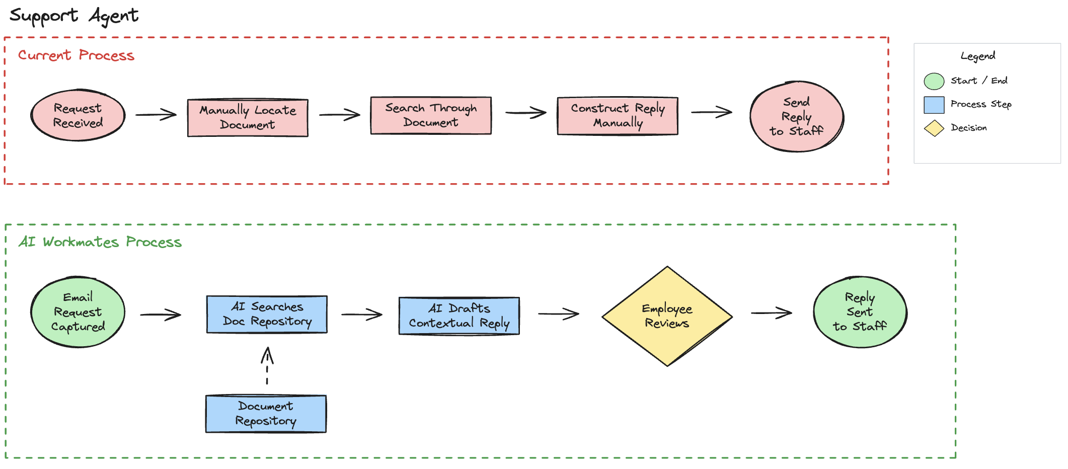
The problem:
Manual customer support is time consuming, especially if documentation & SOPs are full of images.
Answering basic "how-to" questions and repetitive copy pasting is time consuming.
The solution:
All incoming requests filter through an AI agent to respond with contextually relevant images.
The result is to either auto-respond or draft replies for review depending on complexity.
The result:
Email support focuses only on complex issues.
What you
is different
All rights reserved © 2026 AI Workmates

